来源: 时间:2026-01-25 14:34:39 作者: 点击:
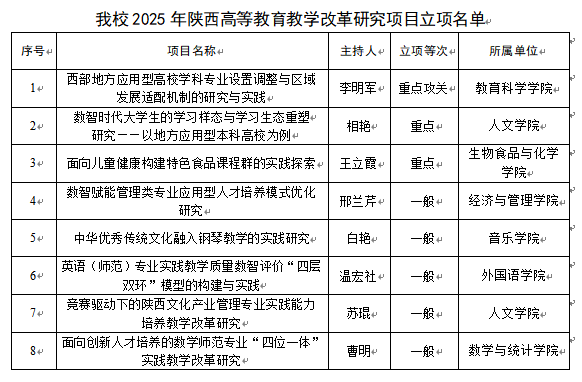
近日,陕西省教育厅公布了2025年度陕西本科和高等继续教育教学改革研究项目立项结果。我校获批项目8项,其中重点攻关1项,重点2项,一般5项。学校首次获批重点攻关项目,获批项目数量、层次均位居省属同类院校前列。
近年来,学校紧扣立德树人根本任务,创新人才培养模式,深耕内涵式发展道路,大力推进教育教学改革,高层次教改项目与成果奖孵化成效显著,省部级以上教改研究项目实现稳步攀升。本次获批的省级教改项目聚焦立德树人、人工智能赋能教育、拔尖创新人才培养等前沿重难点问题,对提升教学研究水平、建设高质量本科教育具有重要助推作用。
(供稿:教务处 撰稿:高云 责任审核:崔洁)
上一条:2026海峡两岸(西安)慢投垒球交流赛在我校长安校区开赛
下一条:党委书记、校长张健带队开展“访企拓岗”促就业专项活动
雁塔校区:西安市雁塔区兴善寺东街69号 邮编:710061
长安校区:西安市长安区神禾二路101号 邮编:710100
书记信箱:shuji@snsy.edu.cn 校长信箱:xiaozhang@snsy.edu.cn
党政办公室信箱:ssydzb@snsy.edu.cn
微信公众号
微信视频号
学校微博
Copyright©2024版权所有:陕西学前师范学院 备案号:陕ICP备08101196号-2 [XA12587]